TEKS 1
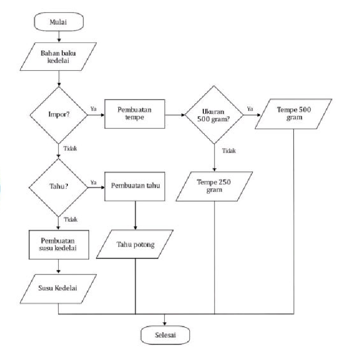
Setiap hari sentra perajin tahu dan tempe membutuhkan bahan baku kedelai. Data kebutuhan bahan baku kedelai dalam satuan kilogram selama 3 hari digambarkan dalam diagram berikut


Sejumlah 50% bahan baku kedelai merupakan produk nonimpor dan 60% diantaranya digunakan untuk pembuatan tahu. Setiap 1 kg kedelai akan menghasilkan 50 potong tahu dan 1 kg kedelai akan menghasilkan 3 bungkus tempe dengan ukuran 500 gram atau 6 bungkus tempe ukuran 250 gram. Adapun 1 kg kedelai dapat menghasilkan 10 liter susu kedelai.
- Sebanyak 10% tempe ukuran 250 gram dan 20% tempe ukuran 500 gram masing masing tidak terjual atau rusak setiap harinya. Jika pada hari pertama banyaknya kedelai yang digunakan untuk membuat tempe berukuran 500 gram sama dengan yang digunakan untuk membuat tempe berukuran 250 gram, dan harga jual tempe Rp 500,00 per 50 gram, penghasilan perajin dari penjualan tempe pada hari pertama adalah …….
(A) Rp7.500,000,00
(B) Rp7.250.000,00
(C) Rp6.750.000,00
(D) Rp6.500.000,00
(E) Rp6.375.000,00
- Berdasarkan informasi diatas, kliklah jawaban dari pilihan yang tersedia pada setiap baris.
| Pernyataan | Benar | Salah |
| Banyaknya bahan baku untuk produksi tempe pada hari kedua adalah 750 kg kedelai | ||
| Banyaknya bahan baku untuk produksi tahu pada hari pertama kurang dari 50% bahan baku untuk tempe di hari yang sama | ||
| Banyaknya bahan baku untuk susu kedelai pada hari ketiga kurang dari jumlah bahan baku dua hari sebelumnya |
- Jika harga jual tahu Rp 500,00 per potong, penghasilan perajin dari penjualan tahu pada hari ketiga adalah….juta rupiah
(A) 7,5
(B) 9
(C) 12
(D) 11,5
(E) 15
TEKS 2
Pada bulan Juni, Bima dan Kevin memanen hasil ternak ikannya. Bima memanen 150 ikan lele dan 75 ikan gurame dengan berat total 60 kg. Kevin memanen 75 ikan gurame dan 150 ikan nila dengan berat total 75 kg. Setiap ikan dan setiap jenis yang sama diasumsikan memiliki berat yang sama.
- Pada saat Bima dan Kevin memanen ikan ternaknya, Tony juga memanen ikan lele dan ikan nila. Tony menjual 300 ikan lele dan 200 ikan nila dengan berat total 70 kg. Jika harga 1 kg ikan lele Rp 20.000,00 dan 1 kg ikan nila Rp 27.500,00 uang yang diperoleh Tony adalah….
(A) Rp1.500.000,00
(B) Rp1.600.000,00
(C) Rp1.700.000,00
(D) Rp1.800.000,00
(E) Rp1.900.000,00
- Selisih berat seekor ikan nila dan seekor ikan lele pada saat di panen adalah … g
(A) 50
(B) 100
(C) 150
(D) 200
(E) 250
- Satu bulan kemudian, Bima kembali memanen 150 ikan lele dan 75 ikan gurame dengan berat total 67,5 kg, sedangkan Kevin memanen 75 ikan gurame dan 150 ikan nila dengan berat total 82,5 kg. Jika diasumsikan berat setiap ikan gurame sama dengan berat pada saat panen bulan lalu, total kenaikan berat seekor ikan lele dan ikan nila adalah … g
(A) 50
(B) 100
(C) 150
(D) 200
(E) 250
TEKS 3
Dalam suatu kelas terdapat 6 murid laki laki dan 9 murid perempuan. Rata rata nilai ulangan matematika di kelas tersebut adalah 85. Setelah melihat hasil tersebut, guru matematika memberikan kesempatan kepada 5 murid dengan nilai masing-masing 68, 70, 72, 77, dan 78, untuk melakukan remedial. Diketahui bahwa nilai rata rata peserta remedial naik 6 poin.
- Akan dipilih pengurus inti kelas yang terdiri dari 5 murid. Berilah tanda pada kolom yang sesuai
| Pernyataan | Benar | Salah |
| Banyaknya cara memilih sehingga semua pengurus inti merupakan murid perempuan adalah 189 | ||
| Banyaknya cara memilih sehingga semua pengurus inti merupakan murid laki laki adalah 30 | ||
| Banyaknya cara memilih sehingga terdapat tepat 2 murid laki laki sebagai pengurus inti adalah 1.260 |
- Jika setelah remedial, rata rata nilai ulangan murid laki-laki di kelas tersebut adalah 84, rata rata nilai ulangan perempuan adalah…
(A) 91
(B) 90
(C) 89,5
(D) 89
(E) 88
- Diberikan pernyataan berikut:
(1) Rata rata nilai kelas tanpa memperhitungkan kelima murid yang mengikuti remedial adalah 91
(2) Sebelum remedial rata rata nilai ulangan murid yang mengikuti remedial adalah 73
(3) Jangkauan data nilai murid yang mengikuti remedial adalah 10
(4) Setelah remedial, rata rata nilai ulangan seluruh murid menjadi 91
Pernyataan diatas yang benar adalah …
(A) 1, 2, dan 3
(B) 1 dan 3
(C) 2 dan 4
(D) 4
(E) 1, 2, 3, dan 4
TEKS 4
Gambar berikut menunjukkan lokasi kota P, Q, R, S, dan T. Setiap petak berukuruan sama dan garis garis tersebut menyatakan sebuah jalan yg harus dilewati kendaraan roda empat. Jarak kota P ke kota Q adalah 50 km. Janitra mengendarai mobil dengan kecepatan 45 km/jam. Pahlevi mengendarai mobil dengan kecepatan 50 km/jam.
TEKS 4
Gambar berikut menunjukkan lokasi kota P, Q, R, S, dan T. Setiap petak berukuruan sama dan garis garis tersebut menyatakan sebuah jalan yg harus dilewati kendaraan roda empat. Jarak kota P ke kota Q adalah 50 km. Andrew mengendarai mobil dengan kecepatan 45 km/jam. Fikri mengendarai mobil dengan kecepatan 50 km/jam.

- Sebuah pipa air minum terbentang dari kota R ke kota T. Panjang minimal pipa tersebut adalah … km
(A) 5
(B) 5
(C) 10
(D) 10
(E) 40
- Andrew dan Fikri sama sama berangkat dari kota Q menuju kota S. Namun Andrew harus melewati kota T sedangkan Fikri harus melewati kota R. Selisih jarak yang ditempuh Andrew dan Fikri adalah …km
(A) 10
(B) 20
(C) 30
(D) 40
(E) 50
- Andrew dan Fikri sama sama berangkat dari kota Q menuju kota S. Namun Andrew harus melewati kota T sedangkan Fikri harus melewati kota R. Selisih waktu perjalanan Andrew dan Fikri adalah ….menit
(A) 30
(B) 36
(C) 40
(D) 45
(E) 50
TEKS 5
Dalam suatu industri, pendapatan dari sebuah mesin produksi pada setiap t adalah f = f (t). Pendapatan dari mesin ini pada tahun ke – t adalah f (t) juta rupiah, yang dirumuskan dengan
. Biaya servis, operasi, dan suku cadangnya pada setiap saat t adalah g(t). Besarnya biaya ini pada tahun ke tadalah g (t) juta rupiah, yang dirumuskan dengan
. Keuntungan dari mesin produksi ini adalah setiap saat dirumuskan dengan U(t) = f (t) – g(t), dengan keuntungan pada tahun ke t adalah U (t) juta rupiah.
- Jika pada tahun ke- x besarnya keuntungan dari mesin produksi ini adalah 400 juta rupiah, maka x = …
(A) 4
(B) 5
(C) 6
(D) 7
(E) 8
- Mesin produksi ini masih memberikan keuntungan jika rentang waktu t memenuhi …
(A)
(B)
(C)
(D)
(E)
- Pada rentang waktu t dengan
, jika laju perubahan f terhadap t adalah l1 dan laju perubahan g terhadap t adalah l2, maka …
(A) l1 < 0 dan l2 < 0
(B) l1 < 0 dan l2 = 0
(C) l1 < 0 dan l2 > 0
(D) l1 > 0 dan l2 < 0
(E) l1 > 0 dan l2 > 0
Persiapan UTBK SNBT Menuju PTN Impian
anloneducation.com